This website requires JavaScript.
Explore
Help
Sign In
CIRCL
/
AIL-framework
mirror of
https://github.com/CIRCL/AIL-framework
Watch
2
Star
1
Fork
You've already forked AIL-framework
0
Code
Issues
Releases
Wiki
Activity
dadc872f9f
AIL-framework
/
doc
/
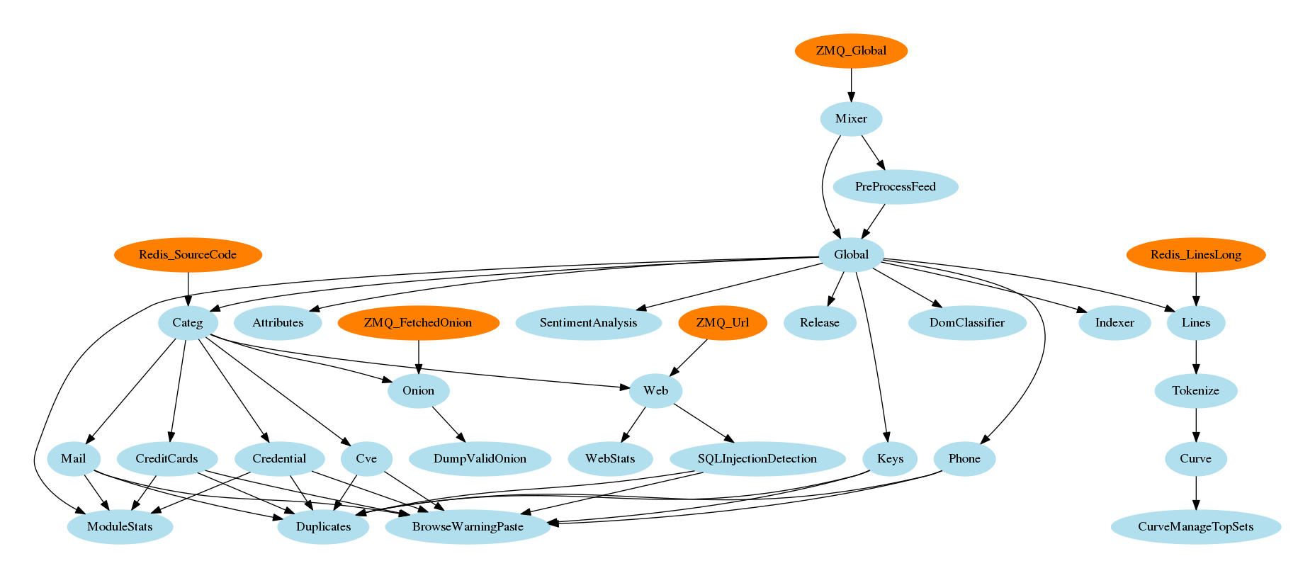
module-data-flow.png
182 KiB
Raw
History