This website requires JavaScript.
Explore
Help
Sign In
OpenCloud
/
riot-web
mirror of
https://github.com/vector-im/riot-web
Watch
1
Star
0
Fork
You've already forked riot-web
0
Code
Issues
Releases
Wiki
Activity
f0ee7f7905
riot-web
/
docs
/
img
/
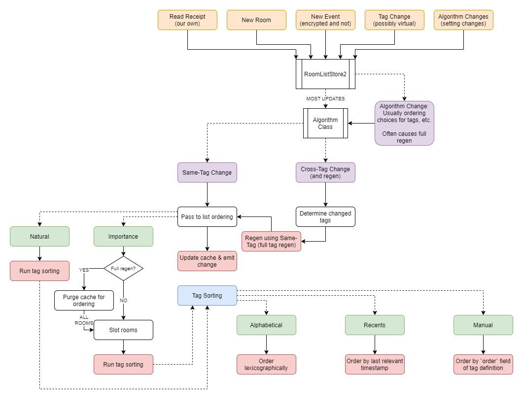
RoomListStore2.png
74 KiB
Raw
History