element-web/docs/room-list-store.md

8.8 KiB

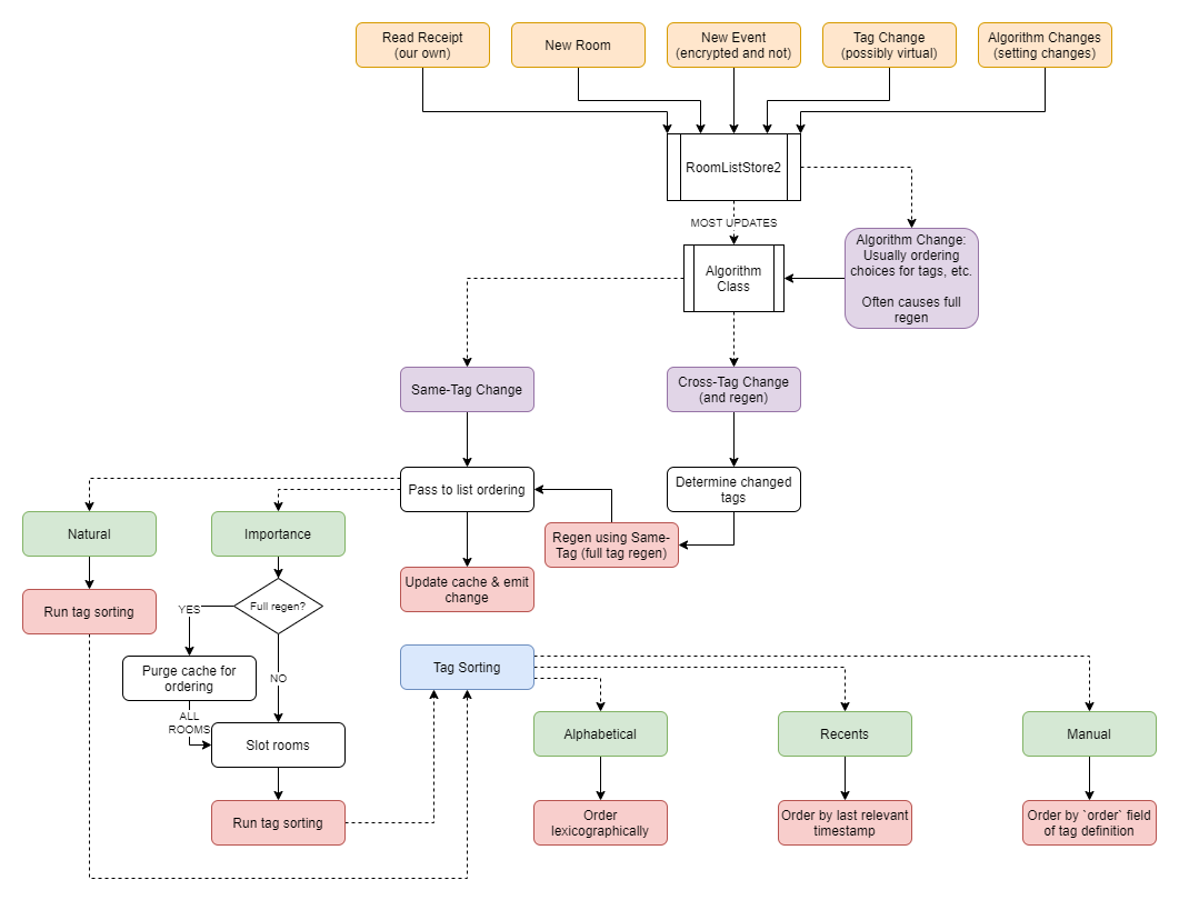
Room list sorting

It's so complicated it needs its own README.

Legend:

  • Orange = External event.
  • Purple = Deterministic flow.
  • Green = Algorithm definition.
  • Red = Exit condition/point.
  • Blue = Process definition.

Algorithms involved

There's two main kinds of algorithms involved in the room list store: list ordering and tag sorting. Throughout the code an intentional decision has been made to call them the List Algorithm and Sorting Algorithm respectively. The list algorithm determines the primary ordering of a given tag whereas the tag sorting defines how rooms within that tag get sorted, at the discretion of the list ordering.

Behaviour of the overall room list (sticky rooms, etc) are determined by the generically-named Algorithm class. Here is where much of the coordination from the room list store is done to figure out which list algorithm to call, instead of having all the logic in the room list store itself.

Tag sorting is effectively the comparator supplied to the list algorithm. This gives the list algorithm the power to decide when and how to apply the tag sorting, if at all. For example, the importance algorithm, later described in this document, heavily uses the list ordering behaviour to break the tag into categories. Each category then gets sorted by the appropriate tag sorting algorithm.

Tag sorting algorithm: Alphabetical

When used, rooms in a given tag will be sorted alphabetically, where the alphabet's order is a problem for the browser. All we do is a simple string comparison and expect the browser to return something useful.

Tag sorting algorithm: Manual

Manual sorting makes use of the order property present on all tags for a room, per the Matrix specification. Smaller values of order cause rooms to appear closer to the top of the list.

Tag sorting algorithm: Recent

Rooms get ordered by the timestamp of the most recent useful message. Usefulness is yet another algorithm in the room list system which determines whether an event type is capable of bubbling up in the room list. Normally events like room messages, stickers, and room security changes will be considered useful enough to cause a shift in time.

Note that this is reliant on the event timestamps of the most recent message. Because Matrix is eventually consistent this means that from time to time a room might plummet or skyrocket across the tag due to the timestamp contained within the event (generated server-side by the sender's server).

List ordering algorithm: Natural

This is the easiest of the algorithms to understand because it does essentially nothing. It imposes no behavioural changes over the tag sorting algorithm and is by far the simplest way to order a room list. Historically, it's been the only option in Element and extremely common in most chat applications due to its relative deterministic behaviour.

List ordering algorithm: Importance

On the other end of the spectrum, this is the most complicated algorithm which exists. There's major behavioural changes, and the tag sorting algorithm gets selectively applied depending on circumstances.

Each tag which is not manually ordered gets split into 4 sections or "categories". Manually ordered tags simply get the manual sorting algorithm applied to them with no further involvement from the importance algorithm. There are 4 categories: Red, Grey, Bold, and Idle. Each has their own definition based off relative (perceived) importance to the user:

  • Red: The room has unread mentions waiting for the user.
  • Grey: The room has unread notifications waiting for the user. Notifications are simply unread messages which cause a push notification or badge count. Typically, this is the default as rooms get set to 'All Messages'.
  • Bold: The room has unread messages waiting for the user. Essentially this is a grey room without a badge/notification count (or 'Mentions Only'/'Muted').
  • Idle: No useful (see definition of useful above) activity has occurred in the room since the user last read it.

Conveniently, each tag gets ordered by those categories as presented: red rooms appear above grey, grey above bold, etc.

Once the algorithm has determined which rooms belong in which categories, the tag sorting algorithm gets applied to each category in a sub-list fashion. This should result in the red rooms (for example) being sorted alphabetically amongst each other as well as the grey rooms sorted amongst each other, but collectively the tag will be sorted into categories with red being at the top.

Sticky rooms

When the user visits a room, that room becomes 'sticky' in the list, regardless of ordering algorithm. From a code perspective, the underlying algorithm is not aware of a sticky room and instead the base class manages which room is sticky. This is to ensure that all algorithms handle it the same.

The sticky flag is simply to say it will not move higher or lower down the list while it is active. For example, if using the importance algorithm, the room would naturally become idle once viewed and thus would normally fly down the list out of sight. The sticky room concept instead holds it in place, never letting it fly down until the user moves to another room.

Only one room can be sticky at a time. Room updates around the sticky room will still hold the sticky room in place. The best example of this is the importance algorithm: if the user has 3 red rooms and selects the middle room, they will see exactly one room above their selection at all times. If they receive another notification which causes the room to move into the topmost position, the room that was above the sticky room will move underneath to allow for the new room to take the top slot, maintaining the sticky room's position.

Though only applicable to the importance algorithm, the sticky room is not aware of category boundaries and thus the user can see a shift in what kinds of rooms move around their selection. An example would be the user having 4 red rooms, the user selecting the third room (leaving 2 above it), and then having the rooms above it read on another device. This would result in 1 red room and 1 other kind of room above the sticky room as it will try to maintain 2 rooms above the sticky room.

An exception for the sticky room placement is when there's suddenly not enough rooms to maintain the placement exactly. This typically happens if the user selects a room and leaves enough rooms where it cannot maintain the N required rooms above the sticky room. In this case, the sticky room will simply decrease N as needed. The N value will never increase while selection remains unchanged: adding a bunch of rooms after having put the sticky room in a position where it's had to decrease N will not increase N.

Responsibilities of the store

The store is responsible for the ordering, upkeep, and tracking of all rooms. The room list component simply gets an object containing the tags it needs to worry about and the rooms within. The room list component will decide which tags need rendering (as it commonly filters out empty tags in most cases), and will deal with all kinds of filtering.

Filtering

Filters are provided to the store as condition classes, which are then passed along to the algorithm implementations. The implementations then get to decide how to actually filter the rooms, however in practice the base Algorithm class deals with the filtering in a more optimized/generic way.

The results of filters get cached to avoid needlessly iterating over potentially thousands of rooms, as the old room list store does. When a filter condition changes, it emits an update which (in this case) the Algorithm class will pick up and act accordingly. Typically, this also means filtering a minor subset where possible to avoid over-iterating rooms.

All filter conditions are considered "stable" by the consumers, meaning that the consumer does not expect a change in the condition unless the condition says it has changed. This is intentional to maintain the caching behaviour described above.

Class breakdowns

The RoomListStore is the major coordinator of various algorithm implementations, which take care of the various ListAlgorithm and SortingAlgorithm options. The Algorithm class is responsible for figuring out which tags get which rooms, as Matrix specifies them as a reverse map: tags get defined on rooms and are not defined as a collection of rooms (unlike how they are presented to the user). Various list-specific utilities are also included, though they are expected to move somewhere more general when needed. For example, the membership utilities could easily be moved elsewhere as needed.

The various bits throughout the room list store should also have jsdoc of some kind to help describe what they do and how they work.